Press release

2025. 12. 18 (목) 부터 보도해 주시기 바랍니다.

반도체 배선‘전기 동맥경화’ 뚫어낼 원료 물질 개발

UNIST 김수현 교수팀, 400℃ 고온에도 안정한 루테늄 배선 원료 물질 개발
고온 ALD 공정으로 배선 품질·공정 속도 모두 잡아... Adv. Sci. 논문 게재

반도체 회로 선폭이 줄어들면서 발생하는 이른바 ‘전기 동맥경화’ 현상을 해결할 물질이 개발됐다.

UNIST 반도체소재부품대학원 김수현 교수팀은 차세대 반도체 배선 소재인 루테늄의 새로운 원료 물질(전구체)과 이를 적용한 원자층 증착 공정 (atomic layer deposition, ALD)을 개발했다고 18일 밝혔다.

금속 배선은 반도체 칩 내부의 수억 개 트랜지스터에 전력을 공급하고 신호를 전달하는 핵심 구조이다. 공정 미세화가 진행되면서 배선 폭이 점점 줄어들고 있는데, 상용 구리 배선은 선폭이 감소할수록 박막의 전기저항이 급격히 증가해 전류가 잘 흐르지 못하고 칩 성능 저하로 이어지는 문제가 있다. 반면 루테늄은 선폭이 줄어들어도 저항 증가가 상대적으로 완만해 차세대 배선 소재로 주목받고 있다. 또한 구리와 달리 별도의 확산방지층이 필요하지 않아 구조를 더욱 간단하게 만들 수 있다는 장점도 있다.

연구팀이 개발한 원료 물질은 400℃에서도 분해되지 않아 고품질의 루테늄 배선을 깔 수 있다. 루테늄 배선은 원료 물질을 먼저 기판에 흡착시킨 뒤, 반응 가스를 주입해 원료 물질의 루테늄 금속 부분만 남기고 나머지 부분을 제거하는 ALD 방식으로 이뤄진다. 배선의 품질은 공정 온도가 높아질수록 뛰어나지만, 기존 루테늄 원료 물질은 높은 공정 온도를 견디지 못하고 분해돼 버리는 문제가 있었다.

이 원료 물질로 증착된 루테늄 박막은 열처리 없이도 이상적인 저항률(벌크 7.4 μΩ·cm)에 거의 근접한 10.6 마이크로옴(μΩ·cm)의 낮은 저항률을 기록했다. 단차 피복성도 95% 이상을 기록했다. 이는 3D 낸드(NAND)와 같이 좁고 깊은 반도체 구조에 박막을 균일하게 입힐 수 있다는 것을 의미한다.

이번 연구에 사용된 원료 물질은 반도체 공정비용과 시간도 줄일 수 있다. 배선이 필요한 곳에만 선택적으로 루테늄이 증착되고, 전기가 통하면 안 되는 절연체 위에는 달라붙지 않는 특성이 있기 때문이다. 절연체 위에 달라붙은 배선은 별도의 식각 공정을 통해 제거해야만 했다. 또 1회 공정에 0.13 나노미터(nm, 1.28 Å) 두께의 루테늄 박막을 만들었는데, 이는 기존보다 약 2배 빨라진 속도다.

김수현 교수는 “반도체 소자의 고집적화로 배선 공정의 난이도가 기하급수적으로 높아지는 상황에서, 미세 선폭의 저항 감소와 3D 구조의 증착 균일성, 빠른 증착 속도를 동시에 확보했다는 데 의미가 있다”라며 “차세대 로직 및 메모리 반도체 양산 공정의 수율과 성능 경쟁력을 높이는 데 기여할 것”이라고 말했다.

이번 연구는 UNIST와 일본의 귀금속 소재 회사인 다나까 귀금속(TANAKA PRECIOUS METAL TECHNOLOGIES Co., Ltd.)간의 국제 공동 연구를 통해 얻어졌으며, 연구 결과는 저명한 국제 학술지 ‘어드밴스드 사이언스(Advanced Science)’에 11월 23일 온라인 게재됐다.

연구는 산업통상자원부(MOTIE) 기술혁신사업의 지원으로 진행되었다.

(논문명: Small and Simple Molecular Structure Based Thermally Stable Ruthenium Precursor in Advancing Ruthenium ALD Process for Scaled Interconnect Metallization)

  • [연구그림] 개발된 루테늄 전구체(원료물질)를 이용한 ALD 박막 증착 공정 실험 결과
  • [연구그림] 개발된 원료물질을 이용해 좁고 깊은 3차원 구조에 루테늄 박막을 입힌 모습
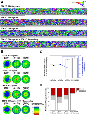
  • [연구그림] 루테늄 박막의 결정 구조와 결정입계(Grain Boundary) 특성 분석 결과
자료문의

대외협력팀: 서진혁 팀장, 양윤정 담당 (052)217-1227

반도체소재부품대학원: 김수현 교수 (052) 217-3213

 

[붙임] 연구결과 개요

 

1.연구배경

반도체 산업이 지속적으로 나노 미세화를 추구하면서 현재의 배선 소재인 구리(Cu)의 한계가 드러나고 있다. 구리가 나노 크기로 축소될수록 구리 내부를 흐르는 전자가 표면과 입계에서 산란되면서 저항이 급격히 증가하는 것이다. 또한 구리 배선은 확산 장벽층이 필수적이고, 전자이동(electromigration)으로 인한 신뢰성 문제도 심각하다.

이러한 문제를 해결하기 위해 루테늄(Ru)이 차세대 배선 소재로 주목받고 있다. 루테늄은 전자 평균 자유경로가 짧아 크기가 작아도 저항이 높아지지 않는다. 평균 자유경로를 보폭에 비유한다면, 구리는 전자의 보폭이 약 39nm로 길어 좁은 배선 안에서 곳곳의 벽(표면·입계)에 계속 부딪히지만, 루테늄은 보폭이 약 6.6nm로 짧아 좁은 공간에서도 부딪힘이 적은 것이다. 또한, 루테늄은 귀금속 물질로 녹는점이 높고 전자이동 저항성이 우수하다. 무엇보다 확산 장벽층이 필요 없어 공정을 단순화할 수 있다.

루테늄 배선은 루테늄 전구체를 원료로 사용해 ALD(원자층 증착) 공정으로 증착하게 된다. 루테늄 전구체들은 크게 두 가지 타입으로 나뉘는데, high-valence 루테늄 전구체의 경우 성장 속도가 느리고 인큐베이션 사이클이 매우 길어 실용성이 떨어진다. 반면 0가 루테늄 전구체는 성장 속도는 비교적 빠르고 인큐베이션 사이클도 짧지만, 열안정성이 300 ℃ 이하로 낮아 저비저항 달성이 어렵다. 핵심 문제는 높은 성장 속도와 낮은 비저항을 모두 달성하기 위해서는 300 ℃ 이상의 고온 공정이 필수적인데, 기존 루테늄 전구체들은 고온에서 분해되어 사용할 수 없다는 한계가 있다.

 

2.연구내용

연구팀이 사용한 [Ru(TMM)(p-cymene)] 루테늄 전구체는 산소를 포함하지 않는 순수 탄화수소 리간드로만 구성되어 있다. 구체적으로 trimethylenemethane(TMM)과 p-cymene(이소프로필메틸벤젠)의 두 가지 리간드가 루테늄 중심에 결합하고 있다. 산소를 포함하지 않음으로써 불순물 없는 순수 루테늄 박막 증착이 가능하며, 분자가 작고 단순해서 기판 표면에 높은 밀도로 흡착된다. 또한 루테늄 원자와의 강한 결합으로 고온에서도 안정적이면서도 높은 반응성과 자동제한적 성장 특성을 보인다. 열안정성 측면에서 기존 전구체들은 300 ℃ 이상에서는 열적 안정성이 보장되지 않았으나. 본 전구체는 400 ℃까지 안정적이어서 고온 공정으로 박막의 결정성을 개선할 수 있다.

루테늄 박막의 성장 속도는 1.28 Å/cycle이며, 인큐베이션 사이클은 약 8로 기존의 11~250 사이클에 비해 현저히 단축되어 빠르고 효율적인 생산이 가능해진다. 350 ℃ 공정에서 열처리 없이 10.6 μΩ·cm의 낮은 비저항을 달성했는데, 벌크 루테늄의 저항값 7.4 μΩ·cm에 거의 접근하는 수준으로 기존 0가 루테늄 전구체의 20~30 μΩ·cm과 비교하면 획기적인 성과다.

특히 주목할 점은 기판 선택성이다. 연구팀은 TiN 기판에는 루테늄 증착이 일어나지만 SiO2 기판에는 성장이 되지 않는 현상을 발견했으며, 이러한 100% 선택성이 1000 사이클까지 유지됨을 확인했다. 이는 기존의 영역 선택적 원자층 증착 공정 (AS-ALD)보다 우수한 성능으로, 복잡한 반도체 구조에 선택적으로 적용할 수 있다는 의미다. 단차 피복성도 95% 이상을 달성했는데, 종횡비 약 4인 나노 트렌치 구조에서 입구부터 바닥까지 거의 동일한 두께로 코팅되어 3차원 반도체 구조(3D NAND 등) 제조에 필수적인 특성을 갖추었다.

이러한 성능의 원인을 규명하기 위해 연구팀은 계산화학 분석을 수행했다. 기계학습 상호작용 포텐셜(MLIP)과 밀도범함수이론(DFT) 시뮬레이션을 통해 Ru 표면에서는 전구체가 쉽게 흡착하고 반응하며, RuO2 표면에서도 효율적인 반응이 일어나는 반면, SiO2 표면에서는 흡착이 어려워 반응이 불가능함을 확인했다. 이는 표면 에너지 차이로 인한 선택적 성장을 설명해준다. 또한 전자후방산란회절(EBSD) 분석으로 결정 구조를 규명한 결과, 큰 입자 성장과 저에너지 입계(Coincidence Site Lattice, CSL) 형성이 확인되었으며, 이러한 미세구조가 전자 산란을 최소화하여 저저항을 실현하는 핵심 요소임을 밝혀냈다.

 

3.기대효과

본 연구에서 사용한 [Ru(TMM)(p-cymene)] 전구체를 이용한 고온 ALD 공정은 높은 성장 속도와 낮은 비저항을 동시에 달성할 수 있어, 기존 구리 배선의 나노 스케일 한계를 극복하고 차세대 반도체 인터커넥트용 금속 소재 개발에 기여할 수 있다. 전구체는 400 ℃까지 열적으로 안정하며, 인큐베이션 사이클이 약 8로 기존 전구체 대비 크게 단축되어, 고온 공정에서도 빠르고 효율적인 ALD 증착이 가능하다. 또한, TiN 기판에는 루테늄이 성장하고 SiO2 기판에는 성장하지 않는 100% 기판 선택성을 나타내어, 영역 선택적 원자층 증착(AS-ALD) 공정 성능을 향상시키고 복잡한 3차원 반도체 구조에서도 적용 가능함을 확인하였다. 나노 트렌치 구조에서 95% 이상의 단차 피복성을 달성하였다. EBSD 및 CSL 분석을 통해 큰 결정립 성장과 저에너지 입계 형성이 확인되었으며, 이는 전자 산란을 최소화하여 저저항 구현에 기여한다. 또한, 계산화학 분석으로 전구체의 선택적 표면 반응성을 규명함으로써, 설계 기반의 고성능 ALD 공정 개발에 필요한 근거를 제공하였다.

이러한 성과는 차세대 반도체 인터커넥트 소재 개발, 고밀도 3D 구조 ALD 공정 구축, 고성능·저저항 금속 배선 기술 확보뿐만 아니라, 루테늄 기반 전구체 설계와 관련 금속 전구체 개발에도 중요한 학문적·산업적 파급 효과를 제공할 것으로 기대된다.

 

[붙임] 용어설명

 

1.결정립계(Grain Boundary)

금속 안은 무수히 많은 결정립(Grain)으로 이뤄져 있는데 결정립과 그 옆 결정립을 구분하는 경계면이다. 전자는 이 경계면에서 산란되기 때문에 입계가 많아질수록 저항이 증가한다.

2.확산 장벽층(Diffusion Barrier Layer)

반도체 배선의 금속이 주변의 실리콘과 같은 재료로 스며드는 것을 막는 보호층이다. 그만큼 배선 공간을 차지해 미세화의 한계를 만든다.

3.전자이동(Electromigration, EM)

전류가 흐를 때 전자가 금속 원자를 한 방향으로 밀어내 변형시키는 현상이다. 공극(void)나 돌출(hillock)이 생기며 배선 단선·단락을 유발할 수 있다.

4.전자 평균 자유경로(Electron Mean Free Path)

전자가 금속 내부에서 충돌 없이 이동할 수 있는 평균 거리로, 전자의 ‘보폭’에 해당한다. 값이 클수록 좁은 공간에서 표면·입계 충돌이 많아져 저항이 증가한다.

5.귀금속(Precious Metal)

귀금속은 화학적으로 안정하고 산화나 부식에 강한 금속을 의미하며, 주로 금(Au), 은(Ag), 백금(Pt), 팔라듐(Pd), 로듐(Rh), 루테늄(Ru), 오스뮴(Os) 등이 해당한다. 이들 금속은 높은 밀도와 우수한 전기적·열적 전도성을 가지며, 고온에서도 안정성이 뛰어나 화학적·물리적 특성을 잘 유지한다.

6.원자층 증착법(Atomic Layer Deposition, ALD)

원자층 증착법은 전구체와 반응 가스를 교대로 주입하여, 박막이나 나노 소재를 형성하는 기술이다. 전구체는 증착하고자 하는 금속 원소 및 이와 결합하고 있는리간드로 이뤄져있다. 전구체가 기판에 달라붙고 난 뒤, 반응 가스를 주입해 리간드만 제거하는 방식이다. 전구체가 기판 표면에서 붙을 수 있는 자리까지만 반응하고, 그 자리가 모두 채워지면 더 이상 반응이 진행되지 않는다는 점(자기제한성)이 특징이다. 이 방법은 높은 품질의 박막 및 나노소재 형성이 가능하며, 우수한 단차 피복성과 원자 수준의 두께 조절 능력을 갖추는 것이 특징이다.

7.인큐베이션 사이클(Incubation Cycle)

ALD에서 실제 박막 성장이 시작되기 전, 전구체가 표면에 충분히 흡착·분해될 때까지 필요한 초기 지연 사이클 수다.

8.성장 속도(Growth Per Cycle, GPC)

ALD 한 사이클에서 쌓이는 박막의 두께를 의미한다. 공정 재현성과 생산성을 판단하는 핵심 지표이며, 단위로는 nm/cycle 또는 Å/cycle을 사용한다.

9.영역 선택적 원자층증착(AS-ALD, Area-Selective ALD)

선택적 원자층 증착법은 기판의 특정 영역에서만 ALD 박막이 선택적으로 성장하도록 제어하는 기술이다. 이는 표면 화학 반응성의 차이를 기반으로 하며, 반응성이 높은 표면에서는 전구체가 흡착·반응해 박막이 성장하지만, 반응성이 낮은 표면에서는 전구체 흡착이 억제되어 박막이 형성되지 않는다. 이때의 선택비(Selectivity)는 성장하는 영역과 성장하지 않는 영역의 증착 두께 또는 성장률(GPC) 비율로 정의된다. AS-ALD는 감광 공정 없이도 나노미터 수준에서 패턴화된 금속 및 박막 구조를 구현할 수 있어, 차세대 반도체 배선, 금속 접촉, 3D 구조 형성 등에 핵심적인 공정 기술로 활용된다.

10.단차 피복성(Step Coverage)

트렌치·홀 같은 3차원 구조의 윗면·옆면·바닥에 박막이 얼마나 균일하게 쌓이는지 나타내는 지표다. 값이 높을수록 복잡한 구조에서 높은 품질의 코팅이 가능하다.

11.MLIP(Machine-Learning Interatomic Potential)

기계학습으로 원자 간 상호작용을 학습한 포텐셜 모델이다. 금속 표면에서 전구체가 어떻게 흡착·분해되는지 예측하는 데 사용된다.

12.DFT(Density Functional Theory)

전자 구조와 결합 특성을 계산해 재료의 안정성·표면 반응성 등을 분석하는 대표적 이론 계산 기법이다.

13.EBSD(Electron Backscatter Diffraction)

박막 내 결정 방향, 결정립 크기, 입계 구조 등을 분석하는 측정법이다. Ru 박막의 결정립 성장과 CSL(Coincidence Site Lattice) 입계 형성 여부를 확인하는 데 사용된다.

14.CSL(Coincidence Site Lattice)

서로 다른 두 결정립의 원자 배열이 일정 비율로 일치하는 낮은 에너지의 특수한 입계다. 전자 산란이 적어 저저항 구현에 유리하다.

 

[붙임] 그림설명

그림 1. 개발된 루테늄 전구체를 이용한 ALD 박막 증착 공정 실험 결과(A) 300 ℃에서 TiN 기판 위 전구체 펄스 시간에 따른 ALD-Ru 박막 두께, (B) O2 반응가스 펄스 시간에 따른 ALD-Ru 박막 두께 결과이다. 전구체와 O2 반응가스를 각각 10초 주입했을 때 포화 거동을 나타낸다. ALD 공정에서는 표면에서 반응 가능한 자리만을 채운 뒤 더 이상 성장하지 않아야 하며, A와 B는 개발된 전구체와 반응물이 이러한 특성을 만족함을 보여준다. (C) 기판 선택성을 보여주는 그래프이다. 최적화된 펄스 조건(전구체 주입 10초 – 전구체 퍼지 10초 – 반응물 주입 10초 – 반응물 퍼지 10초)에서 TiN 및 Ru 기판 위에서는 ALD-Ru 박막이 사이클 수에 따라 선형적으로 성장하지만, SiO2 기판에서는 Ru 박막이 성장하지 않는다. (D) 최적화된 펄스 조건에서 다양한 ALD 공정 온도에서 TiN 기판 위에 증착된 ALD-Ru GPC(Growth Per Cycle) 결과이다. 약 275–325 ℃ 구간에서 안정적인 ALD 공정 윈도우가 확인되며, 공정은 400℃까지도 적용 가능함을 보여준다 .

그림 2. 원료 물질을 사용해 3차원 구조에 균일하게 입혀진 루테늄 박막

(A) 깊고 좁은(고종횡비) 3차원 패턴 구조 전체를 촬영한 TEM 이미지. 루테늄이 질화티타늄(TiN) 표면 위에서 가장 아래 바닥까지 일정한 두께로 코팅돼 있는 모습이 보인다.(B–C) 패턴의 상단과 하단을 각각 확대해 보여준 이미지. 세 위치(상단 11.33 nm, 중간 11.38 nm, 하단 10.97~11.14 nm)에서 루테늄 두께가 거의 동일해, 구조가 깊어져도 모든 부분에서 균일한 증착이 이루어지는 우수한 단차 피복성을 확인할 수 있다.(D–F) EDS 원소 매핑(각 원소를 색깔별로 구분해 시료 내 원소가 어디에 분포하는지 시각적으로 보여주는 기술)을 통해 TiN 위에 루테늄이 균일하게 덮인 것을 시각적으로 보여준 이미지. 빨간색은 루테늄, 초록색은 티타늄, 파란색은 실리콘이다.

그림3. 루테늄 박막의 결정 구조와 결정입계(Grain Boundary) 특성 분석 결과(A) 서로 다른 온도·사이클 조건에서 증착된 루테늄 박막의 EBSD 결정립 지도. 공정 온도 상승이나 열처리 후에는 결정립이 커지고 조직이 더 균일해지는 경향이 나타난다.(B) 루테늄 결정의 방향성을 보여주는 구면도. 열처리를 거친 박막에서 결정 방향이 더욱 뚜렷하게 정렬된 모습을 확인할 수 있다.(C) 루테늄 박막 안에 존재하는 ‘특정 종류의 입계(CSL—Coincidence Site Lattice)’가 얼마나 형성되었는지를 정량적으로 분석한 그래프. CSL 입계는 일반 입계보다 에너지가 낮아 전자 산란을 덜 일으키는 것이 특징인데, 공정 온도 상승이나 열처리를 통해 이러한 저에너지 입계 비율이 증가함을 확인할 수 있다. 파란 점선은 결정립 크기 변화를 함께 나타낸 것으로, 결정립 커짐과 저에너지 입계 형성이 동시에 일어남을 보여준다.(D) 박막의 재결정화 정도를 나타낸 그래프. 고온 공정과 열처리 후에는 재결정화가 더 많이 일어나 결정 구조가 안정화된다.