Press release

2026.03. 20 (월) 부터 보도해 주시기 바랍니다.

백혈구 면역 반응 추적해 암 재발 ·항암제 약효 진단한다!

UNIST 강주헌 교수팀, 백혈구 접착력 변화 이용한 암 모니터링 칩 개발
수술 후 추적관찰·항암제 약효 평가 응용... Biosens. Bioelectron. 게재

칩의 미세관에 혈액을 흘려보내 항암제 약효와 암 재발 여부를 읽어낼 수 있는 기술이 개발됐다. 혈액 속의 암세포를 직접 찾아내는 기존 액체 진단 기술과 달리 암 조직의 염증물질이 환자 백혈구 표면의 접착력을 증가시키는 원리를 이용한 기술이다. MRI, CT 같은 영상 검사가 놓치기 쉬운 미세 재발을 조기에 감지하고, 고가의 액체 생검 기술을 보완해 암 치료 경과를 살필 수 있게 됐다.

UNIST 바이오메디컬공학과 강주헌 교수팀은 혈액 속 백혈구의 접착력 변화를 분석하는 방식으로 암 재발, 항암제 치료 반응 등을 모니터링할 수 있는 칩 기반 기술을 개발했다고 3일 밝혔다.

머리카락보다 가는 미세관이 얽혀 있는 칩 안으로 혈액을 흘려보낸 뒤, 관에 부착된 백혈구 숫자를 자동 프로그램으로 읽어내는 방식이다. 암 조직이 내뿜는 염증성 물질이 백혈구 표면의 ‘세포 접착 분자 수용체’를 활성화하는 면역 반응을 이용한다. 관 안쪽에는 이 수용체와 결합할 수 있는 특수단백질들이 코팅되어 있어, 수용체가 활성화된 백혈구가 관 표면에 잘 부착된다.

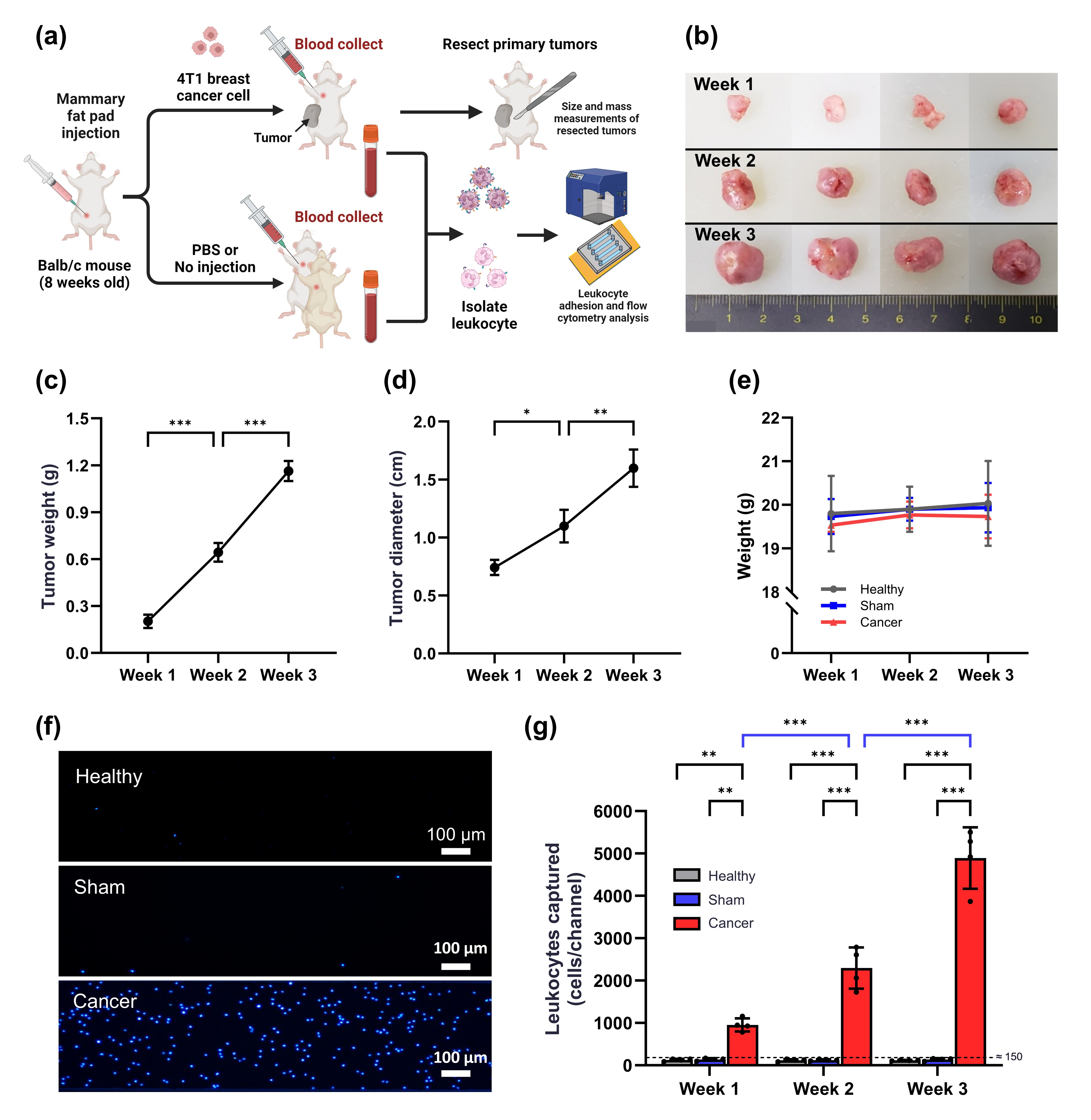
실험에서 유방암이 진행 중인 쥐의 백혈구는 건강한 쥐의 백혈구에 비해 칩 내벽에 달라붙는 백혈구 숫자가 최대 40배 더 많은 것으로 나타났다.

개발된 기술은 치료 단계에서 항암제의 효능을 즉각적으로 확인하고, 수술 후 재발 여부까지 실시간으로 모니터링하는 데 쓸 수 있다. 실제 항암 효과가 있는 약물(독소루비신)을 투여한 결과, 종양 성장이 억제됨과 동시에 백혈구의 접착 빈도가 즉각적으로 감소한 반면 치료 효과가 없는 약물을 투여했을 때는 높은 접착 상태가 유지됐다.

또 수술로 일차적인 암 조직을 제거한 뒤, 육안이나 영상 진단으로는 확인되지 않는 미세 전이가 시작되는 단계에서도 낮아졌던 백혈구 접착력이 다시 상승하는 현상이 포착됐다. 이는 전임상 동물모델에서, 재발·전이 가능성을 조기에 추적할 수 있는 지표가 될 수 있음을 보여 주는 결과다.

강주헌 교수는 “영상 진단으로 발견하기 어려운 초기 전이나 재발을 환자의 백혈구 면역 반응을 통해 조기에 포착하고, 항암제 투여 이후의 치료 반응도 즉각적으로 확인할 수 있어 불필요한 치료를 줄이고 환자에게 맞는 최적의 치료제를 선별하는 데 도움을 줄 수 있다”고 설명했다.

이번 연구는 UNIST 바이오메디컬공학과 브라이언 최 연구원이 제1저자로 참여했으며, UNIST, 한국연구재단 기초연구실지원사업, 과학기술정보통신부, 보건복지부, 범부처재생의료기술개발사업, 산업통상부의 지원으로 이뤄졌다.

연구 결과는 엘스비어(Elsevier) 출판사가 발간하는 국제학술지 ‘바이오센서 & 바이오 일렉트로닉스(Biosensors and Bioelectronics)’에 3월 1자로 출판됐다. (끝)

(논문명: Real-time cancer monitoring via leukocyte adhesion in a biomimetic microfluidic assay)

자료문의

대외협력팀: 장준용 팀장, 양윤정 담당 (052)217-1227

바이오메디컬공학과: 강주헌 교수(052) 217 -2595

  • [연구그림] 백혈구 부착력 변환 기반 실시간 암 모니터링 바이오 칩
  • [연구그림] 암 진행 상태별 백혈구 부착 지표 변화
 

[붙임] 연구결과 개요

 

1.연구배경

암은 치료 후에도 재발·전이 위험이 남아 있어 환자의 상태를 지속적으로 관찰하는 것이 중요하다. 그러나 기존 모니터링 방법은 반복 검사에 따른 부담이 크거나, 암이 다시 자라기 시작하는 재발 초기 단계의 미세한 변화를 민감하게 포착하는 데 한계가 있다.

연구팀은 암이 유발하는 염증 반응이 혈액 속 면역세포(백혈구)의 기능적 유착 현상(혈관 내벽에서의 롤링–부착)을 변화시킬 수 있다는 점에 주목해, 혈액에서 얻을 수 있는 새로운 모니터링 지표를 제시하고자 했다.

 

2.연구내용

암 조직이 자라면서 주변에서는 지속적인 염증 반응이 일어난다. 이 과정에서 분비되는 염증성 물질은 혈액 속 백혈구 표면의 세포부착 수용체를 활성화시킨다. 이러한 수용체가 활성화된 백혈구는 혈관 내벽을 따라 굴러가다 내벽에 더 단단히 달라 붙어, 혈액의 흐름에도 내벽에서 떨어지지 않게 된다.

연구팀은 실제 혈관 내벽 환경을 재현한 생체모사 미세유체 칩을 제작했다. 칩의 미세관 안쪽에는 P-셀렉틴, E-셀렉틴, ICAM-1 등 염증 상황에서 혈관 내피에 나타나는 세포부착분자들을 코팅해, 백혈구가 실제 혈관에서 겪는 환경을 최대한 가깝게 구현했다. 이후 이 칩에 혈액을 흘려보내 백혈구가 관 벽에 얼마나 달라붙는지를 직접 측정하고, 이를 정량 지표로 활용했다.

실험 결과, 4T1 유방암 세포를 주입한 쥐에서 암이 진행될수록(1–3주차) 칩에 부착하는 백혈구 수가 증가했으며, 특히 3주차에는 건강한 대조군 대비 최대 약 40배 증가가 관찰됐다.

연구팀은 항암치료 모델에서도 이 백혈구 부착 지표가 치료 반응을 민감하게 반영한다는 점을 확인했다. 유방암이 이식된 마우스에 서로 다른 항암제를 투여한 결과, 실제로 종양 성장을 억제한 항암제를 사용한 경우에는 칩 내벽에 부착되는 백혈구 수가 뚜렷하게 감소했다. 반면 항암 효과가 거의 없는 치료를 받은 경우에는 높은 백혈구 부착 수준이 그대로 유지됐다.

또 원발 종양을 제거한 직후에는 암으로 인한 염증 신호가 줄어들면서 백혈구 부착 수가 일시적으로 감소했지만, 이후 전이나 재발이 발생한 마우스에서는 백혈구 부착 수가 다시 증가했다. 반대로 전이나 재발이 나타나지 않은 경우에는 낮은 수준이 유지돼, 이 지표가 수술 후 재발·전이 모니터링에도 활용될 수 있음을 보여줬다.

연구팀은 개발된 진단 기술의 작동 원리를 분자 수준에서 검증하기 위해 유세포 분석도 실시했다. 유세포 분석은 혈액 속 세포 하나하나에 형광 표지를 붙여, 각 세포 표면에 특정 단백질이 얼마나 발현돼 있는지를 빠르게 측정하는 분석 방법이다. 분석 결과, 암이 진행된 마우스에서는 혈액 속 백혈구 가운데 PSGL-1, ESL-1, LFA-1 등 세포부착 관련 수용체가 활성화된 백혈구의 비율이 뚜렷하게 증가한 것으로 나타났다. 이 비율을 기준으로 암과 정상 상태를 구분한 ROC 분석에서는 AUC 0.982의 높은 성능을 보여, 백혈구 부착 반응이 단순한 현상이 아니라 백혈구 표면 성질 변화에 기반한 것임을 확인했다. AUC 값이 1에 가까울수록 두 집단을 이상적으로 구분할 수 있음을 뜻한다.

 

3.기대효과

이번 연구는 기존의 액체 생검 등을 통한 분자(농도) 기반 바이오마커와 달리, 혈액에서 얻은 백혈구의 기능적 행동(롤링–부착)을 정량화해 암 상태 변화를 반영하는 지표를 제공한다는 점에서 의미가 있다.

향후 본 기술은 암의 진행 모니터링, 치료 반응 평가, 수술 후 전이·재발 감시 등 정밀 의료 기반의 환자 추적 관리에 활용될 수 있을 것이다.

 

[붙임] 용어설명

 

1.세포부착분자(CAM, Cell Adhesion Molecule)

세포와 세포(또는 세포와 혈관 내벽)가 붙는 데 관여하는 분자. 본 연구에서는 P-/E-selectin, ICAM-1 등이 백혈구 부착을 유도하는 역할을 한다.

2.백혈구 유착 (롤링 & 부착)

활성화된 내피세포 표면의 특정 분자(세포 부착 분자)와 백혈구 표면의 분자가 상호작용하여 백혈구가 혈관벽을 따라 느리게 굴러다니고(롤링), 혈관벽에 달라붙음(부착).

3.유세포분석(Flow cytometry)

형광 염색된 세포(또는 입자)를 액체 흐름으로 한 개씩 흘려보내며 레이저를 조사해, 빛의 산란과 형광 신호를 감지·분석하는 기술로 이를 통해 세포의 크기, 내부 구조, 표면/내부 단백질 발현 등 다양한 물리적·화학적 특성을 빠르고 정확하게 측정하여, 특정 표지를 가진 세포의 비율과 상태를 정량적으로 파악할 수 있다.

4.ROC(Receiver Operating Characteristic)/AUC(Area Under the Curve)

ROC는 특정 지표(검사값, 모델 점수)가 “양성/음성(예: 암/정상)”을 얼마나 잘 구분하는지를 그래프로 나타내는 방법이고 AUC(Area Under the ROC Curve)는 ROC 아래의 면적으로, 값이 1에 가까울수록 암/정상처럼 두 집단을 더 잘 구분하는 성능이 뛰어난 지표(모델)임을 뜻한다.

 

[붙임] 그림설명

그림 1. 백혈구 부착(leukocyte adhesion) 기반 실시간 암 모니터링 바이오칩 개념도

암 조직이 자라면서 생긴 염증 반응은 혈액 속 백혈구의 성질을 바꿔, 백혈구가 혈관 내벽에 더 잘 달라붙게 만든다. 연구팀은 혈관 내벽 환경을 모사한 미세유체 칩을 제작하고, 그 안에 혈액을 흘려보내 관 벽에 부착되는 백혈구의 수를 측정했다. 칩 표면에는 염증 상황에서 혈관 내피에 나타나는 세포부착분자들이 배치돼 있어, 실제 혈관과 유사한 조건을 만들었다. 이 방식으로 백혈구 부착 정도를 정량적으로 분석하면 암의 진행 상황은 물론, 항암 치료에 대한 반응이나 수술 후 전이·재발 여부를 모니터링할 수 있다.

그림 2. 암 진행 상태별 백혈구 부착 지표 변화

유방암(4T1) 세포를 주입한 마우스에서 시간 경과에 따라 종양 크기가 커질수록, 미세유체 칩 내벽에 달라붙는 백혈구 수가 함께 증가하는 모습을 보여준다. 1주차에서 3주차로 갈수록 암이 진행된 마우스의 백혈구 부착 수는 건강한 대조군이나 암을 주입하지 않은 대조군보다 뚜렷하게 많아졌다. 연구팀은 이러한 결과를 통해, 혈액에서 측정한 백혈구 부착 지표가 암의 진행 상태 변화를 민감하게 반영할 수 있음을 확인했다.