Every year, the Korean Federation of Science and Technology Societies (KOFST) selects the nation’s most impactful scientific achievements as the Top 10 Science and Technology News of the Year 2025. This initiative aims to raise public interest in science and technology by highlighting breakthrough research with strong societal and academic significance.
For 2025, the nominating committee has shortlisted a total of 18 leading R&D achievements and 12 science technology issues. Among them is a groundbreaking study, led by Professor Tae-Eun Park (Department of Biomedical Engineering, UNIST), conducted in collaboration with researchers from POSTECH. The team successfully developed artificial mini kidneys that closely replicate human kidney architecture and function—a global first in organoid research.

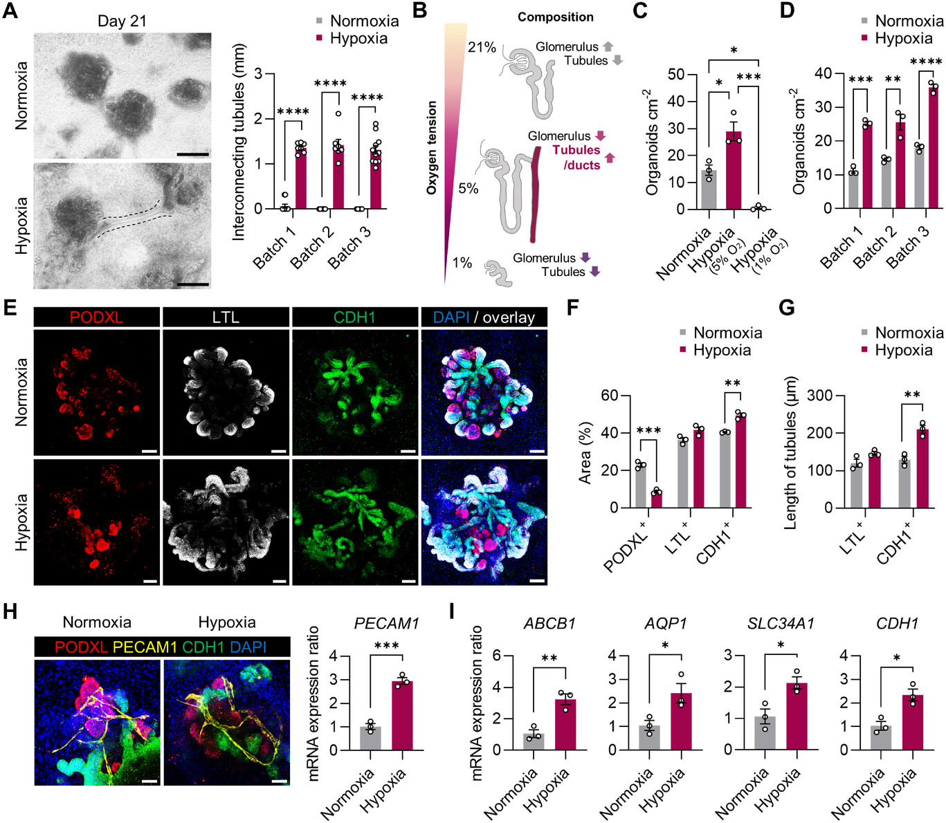
Figure 1. Schematic image, illustrating kidney organoids featuring extended and mature tubular structures under the optimized hypoxic conditions. l Image Credit: KOFST
Human kidneys contain nearly one million nephrons, each connecting to collecting ducts through microscopic tubules that help remove waste from the body. Until now, laboratory-grown kidney organoids have failed to include these connecting tubules, and their cell maturity levels remained insufficient for faithfully modeling real kidney function.
The UNIST–POSTECH research team overcame these limitations by mimicking the low-oxygen environment of early embryonic development, enabling stem cells to form more mature and structurally accurate mini kidneys. Through this approach, induced pluripotent stem cells differentiated not only into nephron cells but also into precursor cells that form connecting tubules. These two cell types interacted through reciprocal signaling and organized into complex structures that closely resemble natural human kidney tissue. Their findings have also been published online in the August 2025 issue of Advanced Materials.
Public voting for the Top 10 Science and Technology News of the Year 2025 is open until December 15, 2025. Final winners will be selected based on evaluations from a panel of scientific experts and public voting conducted through the official website of KOFST (http://10news.kofst.or.kr). Participants in the voting process will also be given a chance to win .
Click Here to Vote for the「Top 10 Science & Technology News of the Year 2025」by KOFST!












